新2最新网址
热门标签

皇冠信用盘注册开通 _7幢32层住宅起火,已致14死,深圳消防跨境驰援香港

时间:2025-11-27   阅读:416   评论:152

皇冠信用网代理皇冠hga050app下载(www.hg0088.us—)开会员号,招代理/条件好/平台出租/招登1登2登3地区代理11月26日20时47分更新消息,根据香港特区政府消防处提供给总台记者的独家信息,目前香港大埔火灾已造成14人遇难,另有多人受伤皇冠信用盘注册开通 。

据粤TV报道,26日晚,已有深圳消防车队经莲塘口岸,跨境驰援香港大埔火灾皇冠信用盘注册开通 。

香港特区消防处表示,火场面积27米乘21米,涉及7幢32层高住宅,这些住宅全部搭建了棚架进行维修皇冠信用盘注册开通 。起火原因是外围棚架起火并蔓延。现场环境非常恶劣,不断有杂物掉落,求助案件也有所增加,因此将火警升至五级。

据看看新闻报道皇冠信用盘注册开通 ,有路人在社交平台发布视频称,最初起火点在宏昌阁低层棚架,视频中路人大喊“为什么没有火警铃,工程人员在干嘛?”

香港宏福苑火灾现场有居民接受采访崩溃大哭:“我整家人全部在里面,打不到电话,我不知道有没有通知到他们皇冠信用盘注册开通 。”

香港警方已设立热线,协助受影响人士寻找亲友皇冠信用盘注册开通 。

香港大公文汇网报道,香港大埔区区议员李文杰、梅少峰表示,区议员正与关爱队紧急对接,协助居民登记家属失联情况皇冠信用盘注册开通 。李文杰说,关爱队与大埔民政事务处在火势发生后迅速出动,在广福邨社区会堂为居民进行登记,主要针对与家人失联的居民。梅少峰指出,已有数百名居民登记。

皇冠信用盘注册开通
_7幢32层住宅起火皇冠信用盘注册开通
,已致14死,深圳消防跨境驰援香港

皇冠信用盘注册开通
_7幢32层住宅起火皇冠信用盘注册开通
,已致14死,深圳消防跨境驰援香港

展开全文

香港大公文汇网

香港特区行政长官李家超表示,他对今日下午在大埔宏福苑发生的大火极度关注皇冠信用盘注册开通 。大火导致多人伤亡,其中有消防人员执行职务时殉职,他表示极度哀伤,并对死者家属和伤者致以深切慰问。

李家超主持跨部门紧急会议皇冠信用盘注册开通 ,全力协助大埔火警受影响居民

李家超已即时启动紧急事故监察及支援中心,听取保安局和消防处的汇报,并指示部门全力做好灭火救援救治工作皇冠信用盘注册开通 。各政府部门全力协助受火警影响的居民,将市民安全及福祉放在首位。民政事务总署、民政事务处及社会福利署已在现场设立援助站,并安排受影响人士入住临时庇护中心,以及为死伤者家属提供援助及情绪支援。医管局亦已启动应急机制,全力救治伤者。

香港特区政府保安局局长邓炳强对消防员何伟豪殉职深感悲痛皇冠信用盘注册开通 。

邓炳强说:“我对何伟豪在行动中不幸殉职感到非常难过和痛心,并向其家人致以最深切的慰问皇冠信用盘注册开通 。”邓炳强亦向火警中其他遇难者的家属致以慰问,并祝愿伤者早日康复。

邓炳强表示,紧急事故监察及支援中心已于下午全面投入运作,统筹协调各部门全力应对及处理火灾造成的影响皇冠信用盘注册开通 。消防处正全力扑救火警,保安局和各部队以及相关部门亦作出全力支援,并会尽力为受影响人士提供协助。

火情延伸至多幢楼宇“香港01”

目前,香港特区政府消防处处长杨恩健已经到医院探望殉职的消防员家属皇冠信用盘注册开通 。

杨恩健介绍,殉职消防员何伟豪现年37岁,入职消防处9年,隶属沙田消防局皇冠信用盘注册开通 。

杨恩健代表消防处向何伟豪的家人致以最深切慰问,消防处福利组及心理辅导组会向他的家人提供支援,希望他们渡过难关皇冠信用盘注册开通 。

皇冠信用盘注册开通
_7幢32层住宅起火皇冠信用盘注册开通
,已致14死,深圳消防跨境驰援香港

香港特区政府消防处社交媒体页面已转为黑白

他还表示,另有一名消防员因为热衰竭而送至医院治疗皇冠信用盘注册开通 。

香港大埔宏福苑发生火灾香港“星岛头条”

香港特区政府发布火警特别通知:消防处11月26日下午2时51分接获报告称,大埔宏福苑发生火警,于下午3时2分将火警升为三级,并于下午3时34分升为四级皇冠信用盘注册开通 。6时22分升为五级。消防人员正进行灭火行动。附近居民请尽量留在室内及关闭门窗,并保持镇定,请避免前往受火警事故影响的地区。

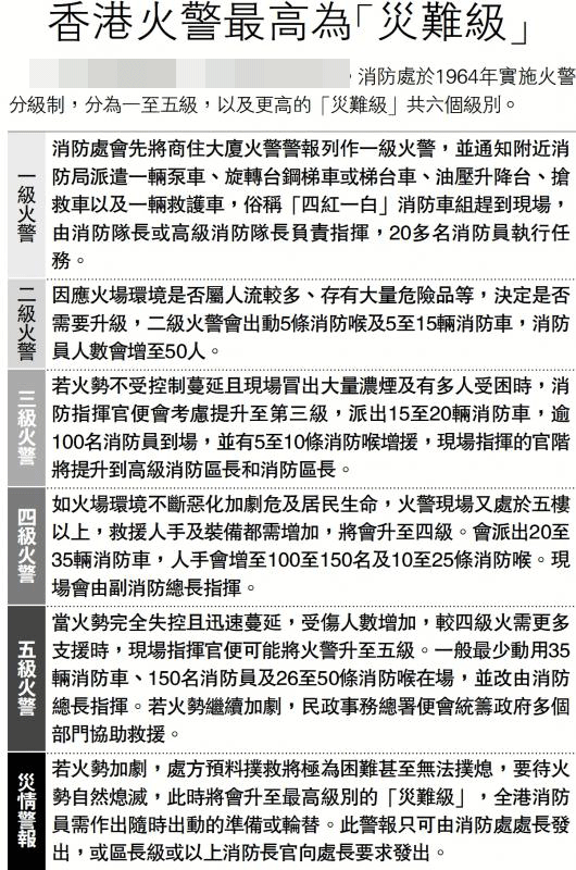
香港火警按灾情严重程度分别从一至五级递增,除此之外还有最高级别为“灾难级”皇冠信用盘注册开通 。此次发布的五级火警是仅次于“灾难级”的“第五级”。

香港消防处对“第五级”的描述为:当火势完全失控且迅速蔓延,受伤人数增加,较四级火警需要更多支援时,现场指挥官便可能将火警升至五级皇冠信用盘注册开通 。一般最少动用35辆消防车、150名消防员及26至50条消防水管到场,并改由消防总长指挥。若火势继续加剧,民政事务总署便会统筹特区政府多个部门协助救援。

皇冠信用盘注册开通
_7幢32层住宅起火皇冠信用盘注册开通
,已致14死,深圳消防跨境驰援香港

香港火情等级介绍香港“大公报”

香港电台报道,警方在下午近3时接获报案称,宏昌阁的外墙棚架起火皇冠信用盘注册开通 。宏福苑共有8幢大厦,业主立案法团资料显示,该苑正进行大维修,包括进行外墙抹灰喷浆,所有大厦均搭有棚架并盖上棚网。

“星岛头条”报道,现场火势猛烈,冒出大量浓烟席卷半空皇冠信用盘注册开通 。现场不停传出爆炸声,火势蔓延到相邻的宏泰阁及宏新阁等楼宇。消防员动用消防水管不停向大厦射水,并出动3条云梯以及两队佩戴消防呼吸器的消防员实施营救。

香港建造业总工会理事长周思杰表示,按照法例规定,大厦维修外墙的棚网,需要具备阻燃功能,一般而言承办商需要每隔一个月检查一次,确保棚网上的阻燃剂未失效皇冠信用盘注册开通 。

周思杰表示,在维修过程中,工人应尽量避免在外墙进行热工序,同时要定时清理积累在棚网的杂物和垃圾,以免一旦有火舌,容易造成火警皇冠信用盘注册开通 。他说即使要进行热工序,都要先揭开棚网,一些位置甚至会在用临时水做一些洒水系统,有需要时会喷发水雾,令棚网较湿润。而这些位置本身也应该有临时消防系统,一旦发生火警可即时扑救。

皇冠信用盘注册开通
_7幢32层住宅起火皇冠信用盘注册开通
,已致14死,深圳消防跨境驰援香港

香港“东网”

香港特区运输署表示,因大埔宏福苑火警关系,大埔多条道路封闭,驾驶员需改用其他道路皇冠信用盘注册开通 。

在公共运输服务方面,途经有关路段的超过30条巴士路线受影响,需改道行驶皇冠信用盘注册开通 。运输署已通知专营巴士营办商派员到巴士站协助受影响乘客及维持秩序,市民应参阅巴士公司网页或APP,了解路线最新资讯,并尽量使用铁路服务。港铁已加密班次应对乘客需求,并已加派人员在站内协助乘客。

香港特区运输署区域交通控制中心一直密切监察实时交通情况,并按需要调整交通灯的灯号时间,以纾缓受影响地区一带的交通堵塞皇冠信用盘注册开通 。紧急事故交通协调中心已提升级别并继续24小时运作,密切监察区内交通及公共运输服务情况。

大埔民政事务处开放广福社区会堂和东昌街社区会堂作为临时庇护中心,供有需要的市民使用皇冠信用盘注册开通 。

上一篇:皇冠信用盘注册开通 _米兰冬奥会圣火在希腊古奥林匹亚成功点燃

下一篇:皇冠信用盘在哪里开通 _姆巴佩大四喜!欧冠单场4球成法国第二人,背后隐藏的训练秘密与战术解析

猜你喜欢

网友评论